长沙卫生职业学院

211 | 985 | 双一流 | 医药
湖南省 高职(专科) 省重点 公办

8885

勤勉、慎独、仁爱、精诚

0731-84015904,84015932

http://www.cswszy.com/

图片

2017长沙卫生职业学院单招招生简章

2022-06-20 22:16:12      分享至:

根据湖南省教育厅《关于做好2017年高职(高专)院校单独招生工作的通知》(湘教通〔2017〕71号)文件精神,为进一步推进高职院校招生制度改革,积极探索和引导普通高中毕业生、中职毕业生向高等职业院校合理分流,提高高等职业教育的招生工作质量和办学水平,结合我院办学实际,2017年我院8个专业面向湖南省实行单独招生,方案如下:

一、组织领导

1.成立学院招生工作领导小组

组长:罗文章喻友军

副组长:赖青

成员:屈刚彭宏伟李毅宾映初

职责:全面负责贯彻执行教育部和湖南省招生委员会的有关招生工作政策,研究制定学院单独招生章程及工作方案,领导和监督招生工作的具体实施,协调处理招生工作中的重大问题。

2.学院招生工作领导小组下设招生办公室

办公室主任:曹旭

成 员:王益兰、林科、肖艳平

职 责:执行学院制定的有关招生规定和工作方案,编制分专业单独招生计划,牵头组织学院单独招生的宣传、考试和录取工作,开展单独招生工作的改革和研究。

3.成立学院招生监督小组

组长:李毅

副组长:彭鲲

职责:负责监督单独招生政策的贯彻落实以及单独招生录取的公开、公平、公正,严格实施责任制和责任追究制,维护学院和考生的合法权益。

二、招生专业及招生计划

长沙卫生职业学院2017年单独招生专业及计划

1.png

注:1.学费标准为4200元/年,以上各专业收费按湖南省物价局核准的收费标准收取。

2.专业单招计划视录取情况可以适当调剂。

三、招生对象

1.取得2017年湖南省普通高等学校招生考试资格的考生(含艺术特长生)。

2.取得2017年湖南省对口招生考试资格的考生。

四、艺术特长生报名条件

参加2017年湖南省普通高等学校招生艺术类专业统一考试,考试总成绩≥150分的音乐类、舞蹈类、播音与主持艺术类、服饰艺术与表演类、摄影摄像类、书法艺术和书法教育类考生;考试总成绩≥150分体育类考生;或个人参加教育行政部门组织的艺术比赛获得省级及以上前六名(含省级“三独”比赛三等奖及以上)、市级前三名(含市级“三独”比赛三等奖及以上)并持有证书,或钢琴、器乐业余十级并持有证书。

五、报名办法

(一)网上报名

1.报名方式:符合报考条件的考生可进入指定网站进行网上报名,报名网址:http://www.hneao.cn/ks

2.报名时间:2017年3月20日至4月5日

3.专业志愿填报:考生在网上报名时,可选择填报专业志愿,具体招生专业介绍见我校招生网。

4.考生须知:

(1)根据“湘教通〔2017〕71号”文件规定,报名登记时间截止后不能修改报考信息或改报其他院校。

(2)考生应自主完成单招网上报名,保管好自己的用户名及密码,如因考生个人原因造成的错报、漏报或被修改等,由考生自己承担后果。

(3)考生必须坚持诚实守信原则,报名确认后均视为填报了报考院校的录取志愿。

(二)现场确认

1.考生在领取准考证当天须持相关证件到学院招生就业处进行现场确认,考生需交验有关证件、证明原件及复印件,确认本人报名信息打印、领取准考证。

2.特长生考生须到我校招生就业处填写《特长生登记表》并提交资格审查材料,现场资格审查通过后发放准考证。

艺术特长资格审查材料:二代身份证复印件、2017年湖南省艺术统考准考证、成绩单、比赛获奖证书等资料原件。

3.网上报名成功但未按要求报送特长资格审查资料的特长生视为自愿放弃考试资格。

(三)报名考试费

报名考试费每生80元(根据湖南省物价局相关文件规定的最新标准收取),现场确认时到学院计划财务处统一缴纳。

六、填报专业志愿

考生填报专业志愿与网上报名同时进行。考生在网上报名时,可选择填报专业志愿,并注明是否愿意服从专业调剂录取。

七、思想政治品德考核和身体健康状况检查

思想政治品德考核和身体健康状况检查均采用考生报考普通高考时所采集的信息。

八、考试办法:

命题、组考与评卷在湖南省教育厅、湖南省教育考试院的指导、监督下由学校组织专家按照相应规定进行。

注:以下相关考试方案由学院教务处另行制定。

(一)成绩计算及考试方法:

1.有2016年湖南省普通高中学业水平考试成绩,且取得2017年湖南省普通高等学校招生考试资格的考生(以下简称普高生)。

(1)参加学院组织面试,面试总分150分(依据我院2017年单独招生面试方案);

(2)考生最终成绩按其本人湖南省普通高中学业水平考试总成绩(按满分600分折算)+面试成绩(按满分150分计),满分750分。

2.无2016年湖南省普通高中学业水平考试成绩,且取得2017年湖南省普通高等学校招生考试资格的往届普通高中毕业生(以下简称往届普高生),参加学院组织的文化测试、面试,根据录取方案择优录取。

3.无湖南省普通高中学业水平考试成绩,且取得2017年湖南省普通高等学校招生考试资格的中职对口考生(以下简称对口生)。

(1)参加学院组织面试,面试总分150分(依据我院2017年单独招生面试方案);

(2)文化测试:采用《语文》、《数学》、《英语》、《职业潜能测试》四门一套试卷,卷面总分600分(其中:语数外400分(语文200分、数学100分、英语100分);职业潜能200分),《职业潜能测试》依据我校2017年单独招生考试大纲命题。

(3)考生最终成绩按文化、职业潜能成绩(按满分600分计)+面试成绩(按满分150分计),满分750分。

4.有2016年湖南省普通高中学业水平考试成绩,且取得2017年湖南省普通高等学校招生考试资格和符合报名条件的艺术特长考生(以下简称特长生)。

(1)参加学院组织面试,面试总分150分(依据我院2017年单独招生面试方案);

(2)考生最终成绩按其本人湖南省普通高中学业水平考试总成绩(按满分400分折算)+ 2017年湖南省普通高等学校招生艺术类专业统一考试总成绩(按满分200分折算)+面试成绩(按满分150分计),满分750分。

(二)面试安排

1.面试总分150分。包括自我介绍、考官提问(含文明礼仪、生活常识等)、特长或技能展示三个部分。

2.面试流程

(1)考生按照准考证号顺序进行面试。

(2)考生先进行自我介绍,同时进行特长或技能展示。

(3)考官提问与考生交流。

3.面试注意事项

考生自我介绍不可泄露个人信息(姓名,户籍,学校等),自我介绍时同时进行特长或技能展示。

(三)笔试、面试时间及地点

2.png

(四)评卷

由我院组织教师、专家参照《湖南省2017年普通高等学校招生考试评卷规定》进行,在学院纪委监督下,实施机器阅卷。

九、录取及入学资格审查

根据教育部和湖南省教育考试院的要求,按公平、公正的原则择优录取,具体操作如下:

1.严格按照招生计划、考生考试成绩及专业志愿、招生专业要求录取,不超录。

2.单招考试结束后以实际参考人数为基数,按相同比例确定应往届普高生、对口生和特长生的录取人数,在确定考生的专业志愿时按照志愿优先的原则进行录取,同一专业志愿中以总成绩从高分到低分排名录取。普高生、对口生若出现总成绩相同,则按照“语、数、外”的顺序进行单科成绩从高到低排名录取。特长生若出现总成绩相同,则按照“专业统考、学业水平测试、面试”的顺序进行成绩从高到低排名录取。

3.对下述条件之一者,学院将不予录取:

①虚假填报报名信息的考生。

②考试现场有舞弊、代考行为的考生。

③不服从考点安排,扰乱考场秩序的考生。

④未按规定进行录取确认的考生。

⑤考试成绩单科为零分的考生。

4.预录取完成后,将统一在学院招生网zsw.cswszy.com进行公示,公示期为7天。

5.学院将预录取名单报省教育厅、省教育考试院审批后办理正式录取手续。新生凭我院录取通知书报到入学。凡被我院正式录取的考生,不得再参加湖南省2017年普通高等学校招生考试及录取。

6.凡被我院单招录取的新生不得办理转学和转换专业。

7.新生入学三个月内进行体检复查和入学资格审查,体检不合格及不符合录取资格的新生一律取消录取。

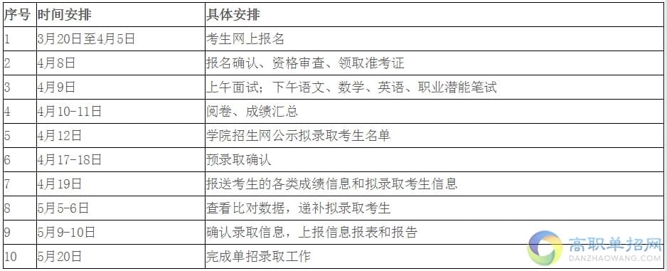
十、时间安排

3.png

十一、其他事宜

1.考生参加单招考试交通、食宿自理。

2.考生被学校正式录取后,与高考普招新生享受同等待遇;考生被学校正式录取后,不能再参加普通高校招生全国统一考试及录取、高职对口招生考试及录取。

2017长沙卫生职业学院单招招生简章

2022-06-20 22:16:12

根据湖南省教育厅《关于做好2017年高职(高专)院校单独招生工作的通知》(湘教通〔2017〕71号)文件精神,为进一步推进高职院校招生制度改革,积极探索和引导普通高中毕业生、中职毕业生向高等职业院校合理分流,提高高等职业教育的招生工作质量和办学水平,结合我院办学实际,2017年我院8个专业面向湖南省实行单独招生,方案如下:

一、组织领导

1.成立学院招生工作领导小组

组长:罗文章喻友军

副组长:赖青

成员:屈刚彭宏伟李毅宾映初

职责:全面负责贯彻执行教育部和湖南省招生委员会的有关招生工作政策,研究制定学院单独招生章程及工作方案,领导和监督招生工作的具体实施,协调处理招生工作中的重大问题。

2.学院招生工作领导小组下设招生办公室

办公室主任:曹旭

成 员:王益兰、林科、肖艳平

职 责:执行学院制定的有关招生规定和工作方案,编制分专业单独招生计划,牵头组织学院单独招生的宣传、考试和录取工作,开展单独招生工作的改革和研究。

3.成立学院招生监督小组

组长:李毅

副组长:彭鲲

职责:负责监督单独招生政策的贯彻落实以及单独招生录取的公开、公平、公正,严格实施责任制和责任追究制,维护学院和考生的合法权益。

二、招生专业及招生计划

长沙卫生职业学院2017年单独招生专业及计划

1.png

注:1.学费标准为4200元/年,以上各专业收费按湖南省物价局核准的收费标准收取。

2.专业单招计划视录取情况可以适当调剂。

三、招生对象

1.取得2017年湖南省普通高等学校招生考试资格的考生(含艺术特长生)。

2.取得2017年湖南省对口招生考试资格的考生。

四、艺术特长生报名条件

参加2017年湖南省普通高等学校招生艺术类专业统一考试,考试总成绩≥150分的音乐类、舞蹈类、播音与主持艺术类、服饰艺术与表演类、摄影摄像类、书法艺术和书法教育类考生;考试总成绩≥150分体育类考生;或个人参加教育行政部门组织的艺术比赛获得省级及以上前六名(含省级“三独”比赛三等奖及以上)、市级前三名(含市级“三独”比赛三等奖及以上)并持有证书,或钢琴、器乐业余十级并持有证书。

五、报名办法

(一)网上报名

1.报名方式:符合报考条件的考生可进入指定网站进行网上报名,报名网址:http://www.hneao.cn/ks

2.报名时间:2017年3月20日至4月5日

3.专业志愿填报:考生在网上报名时,可选择填报专业志愿,具体招生专业介绍见我校招生网。

4.考生须知:

(1)根据“湘教通〔2017〕71号”文件规定,报名登记时间截止后不能修改报考信息或改报其他院校。

(2)考生应自主完成单招网上报名,保管好自己的用户名及密码,如因考生个人原因造成的错报、漏报或被修改等,由考生自己承担后果。

(3)考生必须坚持诚实守信原则,报名确认后均视为填报了报考院校的录取志愿。

(二)现场确认

1.考生在领取准考证当天须持相关证件到学院招生就业处进行现场确认,考生需交验有关证件、证明原件及复印件,确认本人报名信息打印、领取准考证。

2.特长生考生须到我校招生就业处填写《特长生登记表》并提交资格审查材料,现场资格审查通过后发放准考证。

艺术特长资格审查材料:二代身份证复印件、2017年湖南省艺术统考准考证、成绩单、比赛获奖证书等资料原件。

3.网上报名成功但未按要求报送特长资格审查资料的特长生视为自愿放弃考试资格。

(三)报名考试费

报名考试费每生80元(根据湖南省物价局相关文件规定的最新标准收取),现场确认时到学院计划财务处统一缴纳。

六、填报专业志愿

考生填报专业志愿与网上报名同时进行。考生在网上报名时,可选择填报专业志愿,并注明是否愿意服从专业调剂录取。

七、思想政治品德考核和身体健康状况检查

思想政治品德考核和身体健康状况检查均采用考生报考普通高考时所采集的信息。

八、考试办法:

命题、组考与评卷在湖南省教育厅、湖南省教育考试院的指导、监督下由学校组织专家按照相应规定进行。

注:以下相关考试方案由学院教务处另行制定。

(一)成绩计算及考试方法:

1.有2016年湖南省普通高中学业水平考试成绩,且取得2017年湖南省普通高等学校招生考试资格的考生(以下简称普高生)。

(1)参加学院组织面试,面试总分150分(依据我院2017年单独招生面试方案);

(2)考生最终成绩按其本人湖南省普通高中学业水平考试总成绩(按满分600分折算)+面试成绩(按满分150分计),满分750分。

2.无2016年湖南省普通高中学业水平考试成绩,且取得2017年湖南省普通高等学校招生考试资格的往届普通高中毕业生(以下简称往届普高生),参加学院组织的文化测试、面试,根据录取方案择优录取。

3.无湖南省普通高中学业水平考试成绩,且取得2017年湖南省普通高等学校招生考试资格的中职对口考生(以下简称对口生)。

(1)参加学院组织面试,面试总分150分(依据我院2017年单独招生面试方案);

(2)文化测试:采用《语文》、《数学》、《英语》、《职业潜能测试》四门一套试卷,卷面总分600分(其中:语数外400分(语文200分、数学100分、英语100分);职业潜能200分),《职业潜能测试》依据我校2017年单独招生考试大纲命题。

(3)考生最终成绩按文化、职业潜能成绩(按满分600分计)+面试成绩(按满分150分计),满分750分。

4.有2016年湖南省普通高中学业水平考试成绩,且取得2017年湖南省普通高等学校招生考试资格和符合报名条件的艺术特长考生(以下简称特长生)。

(1)参加学院组织面试,面试总分150分(依据我院2017年单独招生面试方案);

(2)考生最终成绩按其本人湖南省普通高中学业水平考试总成绩(按满分400分折算)+ 2017年湖南省普通高等学校招生艺术类专业统一考试总成绩(按满分200分折算)+面试成绩(按满分150分计),满分750分。

(二)面试安排

1.面试总分150分。包括自我介绍、考官提问(含文明礼仪、生活常识等)、特长或技能展示三个部分。

2.面试流程

(1)考生按照准考证号顺序进行面试。

(2)考生先进行自我介绍,同时进行特长或技能展示。

(3)考官提问与考生交流。

3.面试注意事项

考生自我介绍不可泄露个人信息(姓名,户籍,学校等),自我介绍时同时进行特长或技能展示。

(三)笔试、面试时间及地点

2.png

(四)评卷

由我院组织教师、专家参照《湖南省2017年普通高等学校招生考试评卷规定》进行,在学院纪委监督下,实施机器阅卷。

九、录取及入学资格审查

根据教育部和湖南省教育考试院的要求,按公平、公正的原则择优录取,具体操作如下:

1.严格按照招生计划、考生考试成绩及专业志愿、招生专业要求录取,不超录。

2.单招考试结束后以实际参考人数为基数,按相同比例确定应往届普高生、对口生和特长生的录取人数,在确定考生的专业志愿时按照志愿优先的原则进行录取,同一专业志愿中以总成绩从高分到低分排名录取。普高生、对口生若出现总成绩相同,则按照“语、数、外”的顺序进行单科成绩从高到低排名录取。特长生若出现总成绩相同,则按照“专业统考、学业水平测试、面试”的顺序进行成绩从高到低排名录取。

3.对下述条件之一者,学院将不予录取:

①虚假填报报名信息的考生。

②考试现场有舞弊、代考行为的考生。

③不服从考点安排,扰乱考场秩序的考生。

④未按规定进行录取确认的考生。

⑤考试成绩单科为零分的考生。

4.预录取完成后,将统一在学院招生网zsw.cswszy.com进行公示,公示期为7天。

5.学院将预录取名单报省教育厅、省教育考试院审批后办理正式录取手续。新生凭我院录取通知书报到入学。凡被我院正式录取的考生,不得再参加湖南省2017年普通高等学校招生考试及录取。

6.凡被我院单招录取的新生不得办理转学和转换专业。

7.新生入学三个月内进行体检复查和入学资格审查,体检不合格及不符合录取资格的新生一律取消录取。

十、时间安排

3.png

十一、其他事宜

1.考生参加单招考试交通、食宿自理。

2.考生被学校正式录取后,与高考普招新生享受同等待遇;考生被学校正式录取后,不能再参加普通高校招生全国统一考试及录取、高职对口招生考试及录取。