长沙卫生职业学院

211 | 985 | 双一流 | 医药
湖南省 高职(专科) 省重点 公办

8885

勤勉、慎独、仁爱、精诚

0731-84015904,84015932

http://www.cswszy.com/

图片

2021年长沙卫生职业学院单独招生简章

2022-06-20 22:16:14      分享至:

  为贯彻落实《国务院关于深化考试招生制度改革的实施意见》(国发〔2014〕35号)《教育部关于积极推进高等职业教育考试招生制度改革的指导意见》(教学〔2013〕3号) 湖南省教育厅《关于做好2021年高职(高专)院校单独招生工作的通知》(湘教通〔2021〕18号)等文件精神和高校招生“阳光工程”有关规定,结合我校办学实际情况,做好2021年单独招生工作, 特制定如下方案。

  一、组织领导

  1.招生工作领导小组

  组  长:罗文章

  副组长:宾映初、彭骅

  成  员:李毅、曹伏明、王华英

  职  责:全面负责贯彻执行教育部、湖南省教育厅有关招生工作文件精神,研究制定学校单独招生简章及工作方案等,组织领导学校招生工作,协调处理招生工作中的重大问题。

  2.领导小组下设招生办公室

  办公室主任:李颖钰

  成员:刘世伟、林科、肖艳平、曹智贤

  职  责:负责制定学校的单独招生简章和工作方案,牵头组织学校进行单独招生的宣传、咨询、考试和录取工作,开展单独招生工作的改革和研究。

  3.纪检监察组

  组长:梁威

  组员:纪检监察员

  职责:负责监督单独招生政策的贯彻落实及单独招生录取的公开、公平、公正,严格实施责任制和责任追究制,维护学校和考生的合法权益。纪检监察举报电话:0731-84015953

  二、招生专业及计划

  长沙卫生职业学院2021年单独招生专业及计划

27.png

  注:1.专业单招计划视录取情况可以适当调剂;

  2.各专业学杂费最终按长沙市发改委批准的标准执行。

  三、招生对象

  符合湖南省2021年高考(含对口招生考试)报名条件并已参加高考报名的人员(含体育特长生、艺术特长生)。

  四、报名办法

  根据省教育厅安排,对于符合我省高考报名条件尚未参加高考报名的人员可在3月1日-3月5日持本人居民身份证,到常住户口所在地的县(市、区)教育考试机构办理报名和现场确认手续。

  (一)网上报名

  1.报名方式:符合报考条件的考生可进入指定网站进行网上报名,报名网址:http://www.hneao.cn/ks。

  2.报名时间:2021年湖南省高职单招统一报名和填报志愿时间为3月8日-3月16日。

  3.专业志愿填报:考生在网上报名时,可选择填报专业志愿,具体招生专业介绍见我校招生网。

  4.考生须知:

  (1)根据“湘教通〔2021〕18号”文件规定,报名登记时间截止后不能修改报考信息或改报其他院校。

  (2)考生应自主完成单招网上报名,保管好自己的用户名及密码,如因考生个人原因造成的错报、漏报或被修改等,由考生自己承担后果。

  (3)考生必须坚持诚实守信原则,报名确认后均视为填报了报考院校的录取志愿。

  (二)填报专业志愿

  考生在网上报名,并选择填报专业志愿,注明是否愿意服从专业调剂录取。

  (三)报名考试费

  报名考试费每生80元(根据湖南省物价局相关文件规定的最新标准收取),现场确认时到学校计划财务处统一缴纳。

  五、特长生资格审查

  1.3月26日,体育、艺术特长生考生到学校招生就业处(创新楼206办公室)进行特长生资格审查,同时提交《长沙卫生职业学院2021年单独招生体育、艺术类特长生测试申请表》(考生可自行在学校招生网下载并提前填写)。报名材料包括(身份证及相关比赛成绩证书、获奖证书等证明材料复印件,报名材料不退还)。经学校特长生资格审查合格的考生现场办理准考证。

  2.网上报名成功但未按要求提交《长沙卫生职业学院2021年单独招生体育、艺术类特长生测试申请表》的特长生视为自愿放弃特长生资格。

  六、考试办法

  (一)考试办法

  单独招生由学校自主命题和组织考试。命题、组考与评卷在湖南省教育厅、湖南省教育考试院的指导和监督下,由学校组织专家参照《湖南省普通高等学校招生考试评卷规定》进行。应、往届普高毕业生、对口生参加学校组织的笔试;技能测试采用综合素质测试(含面试、心理测试)形式。

  (二)成绩计算

  1.应届普高生。有2020年湖南省普通高中学业水平考试成绩,且取得2021年湖南省普通高等学校招生考试资格的考生。

  (1)参加学院组织综合素质测试(含面试、心理测试),面试总分150分,心理测试50分。

  (2)文化水平考试成绩直接使用湖南省普通高中学业水平考试成绩(只使用语数外三科原始成绩,不含补考成绩),不再命题考试。

  (3)考生最终成绩按其本人湖南省普通高中学业水平语、数、外三科考试成绩(300分)+综合素质测试(200分,含面试150分、心理测试50分),总分500分。

  2.往届普高生。无2020年湖南省普通高中学业水平考试成绩,且取得2021年湖南省普通高等学校招生考试资格的应、往届普通高中考生。

  (1)参加学院组织综合素质测试(含面试、心理测试),面试总分150分,心理测试50分。

  (2)由学校自主命题和组织考试,采用《语文》《数学》《英语》三门一套试卷,卷面总分300分(其中:语文100分、数学100分、英语100分)。

  (3)考生最终成绩按其本人参加由学校自主命题和组织考试的笔试总分(300分)+综合素质测试(200分,含面试150分、心理测试50分),总分500分。

  3.对口生。无湖南省普通高中学业水平考试成绩,且取得2021年湖南省普通高等学校招生考试资格的中职对口考生。

  (1)参加学院组织综合素质测试(含面试、心理测试),面试总分150分,心理测试50分。。

  (2)由学校自主命题和组织考试,采用《语文》《数学》《英语》三门一套试卷,卷面总分300分(其中:语文100分、数学100分、英语100分)。

  (3)考生最终成绩按其本人参加由学校自主命题和组织考试的笔试总分(300分)+综合素质测试(200分,含面试150分、心理测试50分),总分500分。

  4.特长生。经学校特长生资格审查合格的体育、艺术考生。

  (1)参加学校组织的体育、艺术特长生专项测试,专项测试总分100分。

  (2)应届普高生的文化水平考试成绩直接使用湖南省普通高中学业水平考试成绩(只使用语数外三科原始成绩,不含补考成绩),不再命题考试。往届普高生和对口生由学校自主命题和组织考试,采用《语文》《数学》《英语》三门一套试卷,卷面总分300分(其中:语文100分、数学100分、英语100分)。

  (3)考生最终成绩按其本人文化成绩(按满分200分折算)占40%+特长生专项测试总分(含心理测试,按满分300分折算)占60%,总分500分。

  (4)以上内容详见《长沙卫生职业学院2021年单独招生体育特长生招生办法》《长沙卫生职业学院2021年单独招生艺术特长生招生办法》。

  (三)技能测试程序

  根据省教育厅单招文件,学校采用综合素质测试(含面试、心理测试)形式。

  1.测试内容:面试总分150分,心理测试50分。面试包括心理测试、自我介绍、评委提问和询问、专业适应性审查、特长展示等。

  2.测试流程

  (1)考生随机排序进入面试室。

  (2)身份审核。

  (3)心理测试。

  (4)考生自我介绍。自我介绍不可泄露个人信息,包括姓名、户籍、学校等。

  (5)评委提问和询问。

  (6)专业适应性审查。

  (7)考生进行特长展示。

  (四)笔试、技能测试时间及地点

26.png

  考试地点:湖南省长沙市湘江新区岳宁大道6号长沙卫生职业学院。

  (五)评卷

  由学校组织教师、专家参照《湖南省2021年普通高等学校招生考试评卷规定》,在学校纪委监督下进行。

  七、录取及入学资格审查

  根据教育部和湖南省教育考试院的要求,按公平、公正的原则择优录取,具体操作如下:

  1.严格按照招生计划、考生考试成绩及专业志愿、招生专业要求录取,不超录。优先录取第一志愿报考我校的考生。

  2.对考生的专业安排,实行“专业志愿清”的原则,不设专业级差,即优先满足考生的第一专业志愿,若第一专业志愿不能满足,则分别按照其第二、第三专业志愿顺序择优录取。单招考试结束后以实际参考人数为基数,按相同比例确定应往届普高生、对口生和特长生的录取人数,在同一专业志愿中以总成绩从高分到低分排名录取。

  3.普高生、对口生若遇到同分情况,护理专业(英语方向)按外、语、数比较单科成绩;其余专业均按语、数、外比较单科成绩。考生所有专业志愿都无法满足时,若服从专业调剂,则按照考生成绩从高到低调剂到其它未能录取满额的专业;若不服从专业调剂,或服从专业调剂但各专业计划已录取满额的作退档处理。对不符合国家招生有关规定的考生作退档处理。

  4.体育、艺术特长生若遇到同分情况,按专项测试、语、数、外比较单科成绩。考生所有专业志愿都无法满足时,若服从专业调剂,则按照考生成绩从高到低调剂到其它按志愿未能录取满额的专业;若不服从专业调剂,或服从专业调剂但各专业计划已录取满额的不能以体育、艺术特长生资格录取。

  5.未以体育特长生资格录取的考生,可以按其文化考试成绩和职业技能测试成绩参加普通类单招录取,录取条件、办法同普通考生。

  6.对下述条件之一者,学校将不予录取:

  (1)虚假填报报名信息的考生。

  (2)考试现场有舞弊、代考行为的考生。

  (3)不服从考点安排,扰乱考场秩序的考生。

  (4)未按规定进行录取确认的考生。

  (5)考试成绩单科为零分的考生。

  7.预录取完成后,将统一在学校招生网zsw.cswszy.com进行公示,公示期为5天。

  8.学校将预录取名单报省教育厅、省教育考试院审批后办理正式录取手续。新生凭我校录取通知书报到入学。凡被我校正式录取的考生,不得再参加湖南省2021年普通高等学校招生考试及录取。

  9.通过单独招生考试录取的考生,其学籍管理、学费、学历文凭以及享受“国家高等学校学生资助政策”体系等方面与参加全国统一高考的学生相同。考生在校期间经德、智、体考核合格,符合本校培养方案和培养目标要求的,由学校统一颁发长沙卫生职业学院全日制普通专科毕业证书。

  10.单招录取的考生不能参加本年度统一高考和普通高校对口招生考试。单招录取的学生不得转学。特殊情况需转专业的,须按照教育部和省教育厅有关规定,并符合学校有关制度,才能在本校当年单招专业范围内转换。

  11. 新生入校1个月内,学校按照有关规定进行入学体检、资格审查、复查和心理健康筛查等。经复查或筛查不合格者,学校将按国家、学校相关文件和规定处理,直至取消入学资格。凡有提供不实信息、弄虚作假者,一律取消其入学资格。

  12.被录取新生应按学校规定的时间和要求办理报到入学手续;确因客观原因不能按时报到的,须向学校学工处办理请假手续(请假最长不超过两周)。报到截止日期14日后,如果未报到且未办理请假手续的作自动放弃入学资格处理。

  八、身体健康状况标准

  除特殊注明的专业外,学校对考生身体健康状况的要求按教育部、卫生部、中国残疾人联合会印发的《普通高等学校招生体检工作指导意见》和人力资源社会保障部、教育部、卫生部《关于进一步规范入学和就业体检项目维护乙肝表面抗原携带者入学和就业权利的通知》等有关要求执行。因健康状况不符合相关专业录取要求的考生,我校不予录取。

  有轻度色觉异常(俗称色弱)、色觉异常II度(俗称色盲)、过敏体质的考生慎报。

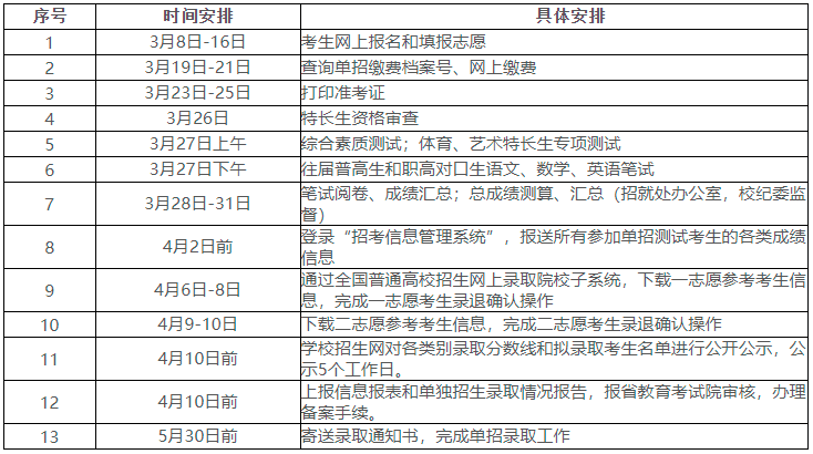
  九、时间安排

000.png

  十、收费标准

  1.单独招生的考试费收取按省物价局批准的标准执行。

  2. 根据国家有关规定,学生入学时必须按学校规定的缴费方式、时间缴纳学杂费。学杂费的收取按长沙市发改委批准的标准执行。具体学杂费、项目费的标准和缴费方式将在长沙卫生职业学院招生网和入学须知上公布。

  3.除药品服务与管理专业学费4200元/年外,其他专业学费标准为5460元/年,最终以长沙市发改委审批为准。

  十一、其他事宜

  1.考生参加单招考试交通、食宿自理。

  2. 为了确保学生不因经济困难而辍学,学校建立了包括奖、贷、勤、助等多渠道的完善的资助体系,帮助学生克服经济上的困难,顺利完成学业。

  3.若单招计划未能完成,则将未完成的计划转为湖南省当年普通高校招生计划,在普通高校招生全国统一考试录取时执行。

  4.我校单招录取工作未委托任何中介机构,也未举办任何形式的培训班。

  十二、联系方式

  学校招生办公室通讯地址为:长沙市湘江新区香山大学城岳宁大道6号长沙卫生职业学院创新楼206

  邮政编码:410605

  联系电话(传真):0731-84015904(招就处)、84015932(招就处传真)、84015943(临床学院)、84015938(口腔学院)、84015809(药学院)、84015939(护理学院)、84015936(医学技术学院)

  学校微信公众号:cswszyxy

  学校网址:http://www.cswszy.com

  学校招生网网址:http://zsw.cswszy.com

  学校企业QQ:800014532

  十三、本方案由长沙卫生职业学院招生就业处负责解释。

2021年长沙卫生职业学院单独招生简章

2022-06-20 22:16:14

  为贯彻落实《国务院关于深化考试招生制度改革的实施意见》(国发〔2014〕35号)《教育部关于积极推进高等职业教育考试招生制度改革的指导意见》(教学〔2013〕3号) 湖南省教育厅《关于做好2021年高职(高专)院校单独招生工作的通知》(湘教通〔2021〕18号)等文件精神和高校招生“阳光工程”有关规定,结合我校办学实际情况,做好2021年单独招生工作, 特制定如下方案。

  一、组织领导

  1.招生工作领导小组

  组  长:罗文章

  副组长:宾映初、彭骅

  成  员:李毅、曹伏明、王华英

  职  责:全面负责贯彻执行教育部、湖南省教育厅有关招生工作文件精神,研究制定学校单独招生简章及工作方案等,组织领导学校招生工作,协调处理招生工作中的重大问题。

  2.领导小组下设招生办公室

  办公室主任:李颖钰

  成员:刘世伟、林科、肖艳平、曹智贤

  职  责:负责制定学校的单独招生简章和工作方案,牵头组织学校进行单独招生的宣传、咨询、考试和录取工作,开展单独招生工作的改革和研究。

  3.纪检监察组

  组长:梁威

  组员:纪检监察员

  职责:负责监督单独招生政策的贯彻落实及单独招生录取的公开、公平、公正,严格实施责任制和责任追究制,维护学校和考生的合法权益。纪检监察举报电话:0731-84015953

  二、招生专业及计划

  长沙卫生职业学院2021年单独招生专业及计划

27.png

  注:1.专业单招计划视录取情况可以适当调剂;

  2.各专业学杂费最终按长沙市发改委批准的标准执行。

  三、招生对象

  符合湖南省2021年高考(含对口招生考试)报名条件并已参加高考报名的人员(含体育特长生、艺术特长生)。

  四、报名办法

  根据省教育厅安排,对于符合我省高考报名条件尚未参加高考报名的人员可在3月1日-3月5日持本人居民身份证,到常住户口所在地的县(市、区)教育考试机构办理报名和现场确认手续。

  (一)网上报名

  1.报名方式:符合报考条件的考生可进入指定网站进行网上报名,报名网址:http://www.hneao.cn/ks。

  2.报名时间:2021年湖南省高职单招统一报名和填报志愿时间为3月8日-3月16日。

  3.专业志愿填报:考生在网上报名时,可选择填报专业志愿,具体招生专业介绍见我校招生网。

  4.考生须知:

  (1)根据“湘教通〔2021〕18号”文件规定,报名登记时间截止后不能修改报考信息或改报其他院校。

  (2)考生应自主完成单招网上报名,保管好自己的用户名及密码,如因考生个人原因造成的错报、漏报或被修改等,由考生自己承担后果。

  (3)考生必须坚持诚实守信原则,报名确认后均视为填报了报考院校的录取志愿。

  (二)填报专业志愿

  考生在网上报名,并选择填报专业志愿,注明是否愿意服从专业调剂录取。

  (三)报名考试费

  报名考试费每生80元(根据湖南省物价局相关文件规定的最新标准收取),现场确认时到学校计划财务处统一缴纳。

  五、特长生资格审查

  1.3月26日,体育、艺术特长生考生到学校招生就业处(创新楼206办公室)进行特长生资格审查,同时提交《长沙卫生职业学院2021年单独招生体育、艺术类特长生测试申请表》(考生可自行在学校招生网下载并提前填写)。报名材料包括(身份证及相关比赛成绩证书、获奖证书等证明材料复印件,报名材料不退还)。经学校特长生资格审查合格的考生现场办理准考证。

  2.网上报名成功但未按要求提交《长沙卫生职业学院2021年单独招生体育、艺术类特长生测试申请表》的特长生视为自愿放弃特长生资格。

  六、考试办法

  (一)考试办法

  单独招生由学校自主命题和组织考试。命题、组考与评卷在湖南省教育厅、湖南省教育考试院的指导和监督下,由学校组织专家参照《湖南省普通高等学校招生考试评卷规定》进行。应、往届普高毕业生、对口生参加学校组织的笔试;技能测试采用综合素质测试(含面试、心理测试)形式。

  (二)成绩计算

  1.应届普高生。有2020年湖南省普通高中学业水平考试成绩,且取得2021年湖南省普通高等学校招生考试资格的考生。

  (1)参加学院组织综合素质测试(含面试、心理测试),面试总分150分,心理测试50分。

  (2)文化水平考试成绩直接使用湖南省普通高中学业水平考试成绩(只使用语数外三科原始成绩,不含补考成绩),不再命题考试。

  (3)考生最终成绩按其本人湖南省普通高中学业水平语、数、外三科考试成绩(300分)+综合素质测试(200分,含面试150分、心理测试50分),总分500分。

  2.往届普高生。无2020年湖南省普通高中学业水平考试成绩,且取得2021年湖南省普通高等学校招生考试资格的应、往届普通高中考生。

  (1)参加学院组织综合素质测试(含面试、心理测试),面试总分150分,心理测试50分。

  (2)由学校自主命题和组织考试,采用《语文》《数学》《英语》三门一套试卷,卷面总分300分(其中:语文100分、数学100分、英语100分)。

  (3)考生最终成绩按其本人参加由学校自主命题和组织考试的笔试总分(300分)+综合素质测试(200分,含面试150分、心理测试50分),总分500分。

  3.对口生。无湖南省普通高中学业水平考试成绩,且取得2021年湖南省普通高等学校招生考试资格的中职对口考生。

  (1)参加学院组织综合素质测试(含面试、心理测试),面试总分150分,心理测试50分。。

  (2)由学校自主命题和组织考试,采用《语文》《数学》《英语》三门一套试卷,卷面总分300分(其中:语文100分、数学100分、英语100分)。

  (3)考生最终成绩按其本人参加由学校自主命题和组织考试的笔试总分(300分)+综合素质测试(200分,含面试150分、心理测试50分),总分500分。

  4.特长生。经学校特长生资格审查合格的体育、艺术考生。

  (1)参加学校组织的体育、艺术特长生专项测试,专项测试总分100分。

  (2)应届普高生的文化水平考试成绩直接使用湖南省普通高中学业水平考试成绩(只使用语数外三科原始成绩,不含补考成绩),不再命题考试。往届普高生和对口生由学校自主命题和组织考试,采用《语文》《数学》《英语》三门一套试卷,卷面总分300分(其中:语文100分、数学100分、英语100分)。

  (3)考生最终成绩按其本人文化成绩(按满分200分折算)占40%+特长生专项测试总分(含心理测试,按满分300分折算)占60%,总分500分。

  (4)以上内容详见《长沙卫生职业学院2021年单独招生体育特长生招生办法》《长沙卫生职业学院2021年单独招生艺术特长生招生办法》。

  (三)技能测试程序

  根据省教育厅单招文件,学校采用综合素质测试(含面试、心理测试)形式。

  1.测试内容:面试总分150分,心理测试50分。面试包括心理测试、自我介绍、评委提问和询问、专业适应性审查、特长展示等。

  2.测试流程

  (1)考生随机排序进入面试室。

  (2)身份审核。

  (3)心理测试。

  (4)考生自我介绍。自我介绍不可泄露个人信息,包括姓名、户籍、学校等。

  (5)评委提问和询问。

  (6)专业适应性审查。

  (7)考生进行特长展示。

  (四)笔试、技能测试时间及地点

26.png

  考试地点:湖南省长沙市湘江新区岳宁大道6号长沙卫生职业学院。

  (五)评卷

  由学校组织教师、专家参照《湖南省2021年普通高等学校招生考试评卷规定》,在学校纪委监督下进行。

  七、录取及入学资格审查

  根据教育部和湖南省教育考试院的要求,按公平、公正的原则择优录取,具体操作如下:

  1.严格按照招生计划、考生考试成绩及专业志愿、招生专业要求录取,不超录。优先录取第一志愿报考我校的考生。

  2.对考生的专业安排,实行“专业志愿清”的原则,不设专业级差,即优先满足考生的第一专业志愿,若第一专业志愿不能满足,则分别按照其第二、第三专业志愿顺序择优录取。单招考试结束后以实际参考人数为基数,按相同比例确定应往届普高生、对口生和特长生的录取人数,在同一专业志愿中以总成绩从高分到低分排名录取。

  3.普高生、对口生若遇到同分情况,护理专业(英语方向)按外、语、数比较单科成绩;其余专业均按语、数、外比较单科成绩。考生所有专业志愿都无法满足时,若服从专业调剂,则按照考生成绩从高到低调剂到其它未能录取满额的专业;若不服从专业调剂,或服从专业调剂但各专业计划已录取满额的作退档处理。对不符合国家招生有关规定的考生作退档处理。

  4.体育、艺术特长生若遇到同分情况,按专项测试、语、数、外比较单科成绩。考生所有专业志愿都无法满足时,若服从专业调剂,则按照考生成绩从高到低调剂到其它按志愿未能录取满额的专业;若不服从专业调剂,或服从专业调剂但各专业计划已录取满额的不能以体育、艺术特长生资格录取。

  5.未以体育特长生资格录取的考生,可以按其文化考试成绩和职业技能测试成绩参加普通类单招录取,录取条件、办法同普通考生。

  6.对下述条件之一者,学校将不予录取:

  (1)虚假填报报名信息的考生。

  (2)考试现场有舞弊、代考行为的考生。

  (3)不服从考点安排,扰乱考场秩序的考生。

  (4)未按规定进行录取确认的考生。

  (5)考试成绩单科为零分的考生。

  7.预录取完成后,将统一在学校招生网zsw.cswszy.com进行公示,公示期为5天。

  8.学校将预录取名单报省教育厅、省教育考试院审批后办理正式录取手续。新生凭我校录取通知书报到入学。凡被我校正式录取的考生,不得再参加湖南省2021年普通高等学校招生考试及录取。

  9.通过单独招生考试录取的考生,其学籍管理、学费、学历文凭以及享受“国家高等学校学生资助政策”体系等方面与参加全国统一高考的学生相同。考生在校期间经德、智、体考核合格,符合本校培养方案和培养目标要求的,由学校统一颁发长沙卫生职业学院全日制普通专科毕业证书。

  10.单招录取的考生不能参加本年度统一高考和普通高校对口招生考试。单招录取的学生不得转学。特殊情况需转专业的,须按照教育部和省教育厅有关规定,并符合学校有关制度,才能在本校当年单招专业范围内转换。

  11. 新生入校1个月内,学校按照有关规定进行入学体检、资格审查、复查和心理健康筛查等。经复查或筛查不合格者,学校将按国家、学校相关文件和规定处理,直至取消入学资格。凡有提供不实信息、弄虚作假者,一律取消其入学资格。

  12.被录取新生应按学校规定的时间和要求办理报到入学手续;确因客观原因不能按时报到的,须向学校学工处办理请假手续(请假最长不超过两周)。报到截止日期14日后,如果未报到且未办理请假手续的作自动放弃入学资格处理。

  八、身体健康状况标准

  除特殊注明的专业外,学校对考生身体健康状况的要求按教育部、卫生部、中国残疾人联合会印发的《普通高等学校招生体检工作指导意见》和人力资源社会保障部、教育部、卫生部《关于进一步规范入学和就业体检项目维护乙肝表面抗原携带者入学和就业权利的通知》等有关要求执行。因健康状况不符合相关专业录取要求的考生,我校不予录取。

  有轻度色觉异常(俗称色弱)、色觉异常II度(俗称色盲)、过敏体质的考生慎报。

  九、时间安排

000.png

  十、收费标准

  1.单独招生的考试费收取按省物价局批准的标准执行。

  2. 根据国家有关规定,学生入学时必须按学校规定的缴费方式、时间缴纳学杂费。学杂费的收取按长沙市发改委批准的标准执行。具体学杂费、项目费的标准和缴费方式将在长沙卫生职业学院招生网和入学须知上公布。

  3.除药品服务与管理专业学费4200元/年外,其他专业学费标准为5460元/年,最终以长沙市发改委审批为准。

  十一、其他事宜

  1.考生参加单招考试交通、食宿自理。

  2. 为了确保学生不因经济困难而辍学,学校建立了包括奖、贷、勤、助等多渠道的完善的资助体系,帮助学生克服经济上的困难,顺利完成学业。

  3.若单招计划未能完成,则将未完成的计划转为湖南省当年普通高校招生计划,在普通高校招生全国统一考试录取时执行。

  4.我校单招录取工作未委托任何中介机构,也未举办任何形式的培训班。

  十二、联系方式

  学校招生办公室通讯地址为:长沙市湘江新区香山大学城岳宁大道6号长沙卫生职业学院创新楼206

  邮政编码:410605

  联系电话(传真):0731-84015904(招就处)、84015932(招就处传真)、84015943(临床学院)、84015938(口腔学院)、84015809(药学院)、84015939(护理学院)、84015936(医学技术学院)

  学校微信公众号:cswszyxy

  学校网址:http://www.cswszy.com

  学校招生网网址:http://zsw.cswszy.com

  学校企业QQ:800014532

  十三、本方案由长沙卫生职业学院招生就业处负责解释。